Ряд технических вопросов (технические вопросы россыпью).

Автор RadioactiveRainbow, 21.10.2006 23:54:32

« предыдущая - следующая »

0 Пользователей и 1 гость просматривают эту тему.

Цитата: Наперстянка от 21.08.2021 14:17:05
Цитата: Дмитрий В. от 16.08.2021 18:10:32
Цитата: C-300-2 от 16.08.2021 09:44:17
Цитата: Дмитрий В. от 14.08.2021 20:41:35Кто-нибудь может оценить размеры, массу и УИ (зем/вак) для водородного ЖРД:
- соотношение массовых расходов ЖК/ЖВ 14,0
- давление в КС 200 атм
- давление на срезе сопла 0,75 атм
- восстановительный ГГ
- охлаждение ЖЖВ.
Тяга земная Rзем=2452,5 кН
Тяга вакуумная Rвак=2640,7 кН
Удельный импульс земной Iзем=2940,661 м/с
Удельный импульс вакуумный Iвак=3166,32 м/с
(учтён коэффициент камеры сгорания фиКС=0,93)
Масса двигателя Мдв=4033 кг.
Н-да, результат не тот, на который я рассчитывал. Смысла нет. Спасибо!
Смысл в супер надежности таких конструкций (прощай кавитации и пульсации), так же можно в разы увеличивать габариты КС и тягу, и конечно - многоразовость. Но такое богатство для трудолюбивых, понимающих толк в искусстве.

А каким образом исчезнут кавитация и пульсация?

Наперстянка

Цитата: Верный Союзник с Окинавы от 21.08.2021 18:07:12А каким образом исчезнут кавитация и пульсация?
А за счет замечательной конструкции, холодного и легкого водорода.

Дмитрий В.

Цитата: Непричастный от 18.08.2021 02:13:58При таких размерах и 10% разница - это не мало!
Нашлись людии, посчитали и с водородом. Правда, при тех же размере и массе, что у Старшипа сейчас ПГ назначили в 200 т, что пока как-то странно.
Lingua latina non penis canina
StarShip - аналоговнет!

Цитата: Наперстянка от 21.08.2021 19:08:51
Цитата: Верный Союзник с Окинавы от 21.08.2021 18:07:12А каким образом исчезнут кавитация и пульсация?
А за счет замечательной конструкции, холодного и легкого водорода.

Ну так низкая плотность водорода и способствует кавитации...

Посмотрите на водородный и метановый старшипы. У метанового перекачиваемые объёмы окислителя и горючего примерно равны. А у водородного насос топлива должен перекачать огромный объём водорода.

Потому ИРЛ ЖРД на водороде снабжаются сложными многоступенчатыми насосами.

Ну ещё проблемы низких температур... Понижения прочности и т.п.

Цитата: Дмитрий В. от 22.08.2021 13:20:47
Цитата: Непричастный от 18.08.2021 02:13:58При таких размерах и 10% разница - это не мало!
Нашлись людии, посчитали и с водородом. Правда, при тех же размере и массе, что у Старшипа сейчас ПГ назначили в 200 т, что пока как-то странно.

ИМХО, там с сухой массой ступени.

Дмитрий В.

Цитата: Верный Союзник с Окинавы от 22.08.2021 13:35:57
Цитата: Дмитрий В. от 22.08.2021 13:20:47
Цитата: Непричастный от 18.08.2021 02:13:58При таких размерах и 10% разница - это не мало!
Нашлись людии, посчитали и с водородом. Правда, при тех же размере и массе, что у Старшипа сейчас ПГ назначили в 200 т, что пока как-то странно.

ИМХО, там с сухой массой ступени.
Нет, 200 т - это масса ПГ в чистоте, без сухой массы  ракетного блока (100 т).
Lingua latina non penis canina
StarShip - аналоговнет!

Дмитрий В.

Прочность материалов растёт за счёт криоупрочнения. Может расти хрупкость.
Lingua latina non penis canina
StarShip - аналоговнет!

Наперстянка

Цитата: Верный Союзник с Окинавы от 22.08.2021 13:35:12
Цитата: Наперстянка от 21.08.2021 19:08:51
Цитата: Верный Союзник с Окинавы от 21.08.2021 18:07:12А каким образом исчезнут кавитация и пульсация?
А за счет замечательной конструкции, холодного и легкого водорода.

Ну так низкая плотность водорода и способствует кавитации...

Посмотрите на водородный и метановый старшипы. У метанового перекачиваемые объёмы окислителя и горючего примерно равны. А у водородного насос топлива должен перекачать огромный объём водорода.

Потому ИРЛ ЖРД на водороде снабжаются сложными многоступенчатыми насосами.

Ну ещё проблемы низких температур... Понижения прочности и т.п.
Низкая плотность водорода способствует УИ, а его низкая температура может в конструкции способствовать уменьшению кавитаций кислорода, особо это касается головки КС. Далее, водородный насос и антикавитационный фильтр может быть огромным, и не обязательно сложным, главное это то, что творится в самой КС, и вот там водород позволяет "развернуться" конструктору.

Наперстянка

Цитата: Дмитрий В. от 22.08.2021 13:47:10Прочность материалов растёт за счёт криоупрочнения. Может расти хрупкость.
Для титана с никелем хрупкость не страшна.

Цитата: Дмитрий В. от 22.08.2021 13:46:00
Цитата: Верный Союзник с Окинавы от 22.08.2021 13:35:57
Цитата: Дмитрий В. от 22.08.2021 13:20:47
Цитата: Непричастный от 18.08.2021 02:13:58При таких размерах и 10% разница - это не мало!
Нашлись людии, посчитали и с водородом. Правда, при тех же размере и массе, что у Старшипа сейчас ПГ назначили в 200 т, что пока как-то странно.
ИМХО, там с сухой массой ступени.
Нет, 200 т - это масса ПГ в чистоте, без сухой массы  ракетного блока (100 т).

Пофиг, один фиг масса на НОО порядка 300 тонн.

Цитата: Дмитрий В. от 22.08.2021 13:47:10Прочность материалов растёт за счёт криоупрочнения. Может расти хрупкость.

Вот кстати нюанс неравномерного промерзания надо учесть.

Цитата: Наперстянка от 22.08.2021 14:19:35Низкая плотность водорода способствует УИ,


Она способствует проблемам при конструировании турбонасоса.  УИ зависит от молекулярной массы выхлопа и выделяемой в ходе реакции энергии и температуры в КС.

Поэтому, например, очень плотные пероксид водорода и гидрид бериллия имеют лютый удельный импульс.


Цитата: Наперстянка от 22.08.2021 14:19:35а его низкая температура может в конструкции способствовать уменьшению кавитаций кислорода


Это как это? Ну да, придётся перекачивать меньшие объёмы кислорода, но температуры водорода и кислорода слишком разные, поэтому их надо термически изолировать.


Цитата: Наперстянка от 22.08.2021 14:19:35особо это касается головки КС.


Не улавливаю.


Цитата: Наперстянка от 22.08.2021 14:19:35Далее, водородный насос и антикавитационный фильтр может быть огромным, и не обязательно сложным,


Большие размеры увеличивают некоторые проблемы:

Большая сложность поддержания требуемой точности в таком масштабном изделии.

Большая цена брака изделия.

Неравномерные температуры. Внешний слой в контакте с криогеникой, внутренний нет. Полностью и равномерно охладить деталь сложно. Привет термическое расширение.

Банально большая масса деталей.

Для большой турбины насоса есть проблема в том, что кончики турбины развивают высокую скорость, из-за чего и  начинается кавитация и привет нагрев кончиков турбины. Собственно потому вместо 1 большого насоса ставят много маленьких и многоступенчато.

Собственно куча маленьких водородных насос, соединённая последовательно и синхронизированная являются причиной столь высокой сложности.


Цитата: Наперстянка от 22.08.2021 14:19:35главное это то, что творится в самой КС,


Угу.


Цитата: Наперстянка от 22.08.2021 14:19:35и вот там водород позволяет "развернуться" конструктору.


Конструктору чего?

Старый

Цитата: Верный Союзник с Окинавы от 22.08.2021 13:35:12Ну так низкая плотность водорода и способствует кавитации...
Скорее наоборот.
1. Ангара - единственный в истории мировой космонавтики случай когда новая ракета по всем параметрам хуже старой. (с) Старый Ламер
2. Всё что связано с Ангарой подчинено единственной задаче - выкачать из бюджета и распилить как можно больше денег.
3. Ангара и Омск созданы друг для друга!.

Цитата: Старый от 22.08.2021 16:08:56
Цитата: Верный Союзник с Окинавы от 22.08.2021 13:35:12Ну так низкая плотность водорода и способствует кавитации...
Скорее наоборот.



Плотность таки роляет.

Наперстянка

Цитата: Верный Союзник с Окинавы от 22.08.2021 16:48:34
Цитата: Старый от 22.08.2021 16:08:56
Цитата: Верный Союзник с Окинавы от 22.08.2021 13:35:12Ну так низкая плотность водорода и способствует кавитации...
Скорее наоборот.



Плотность таки роляет.
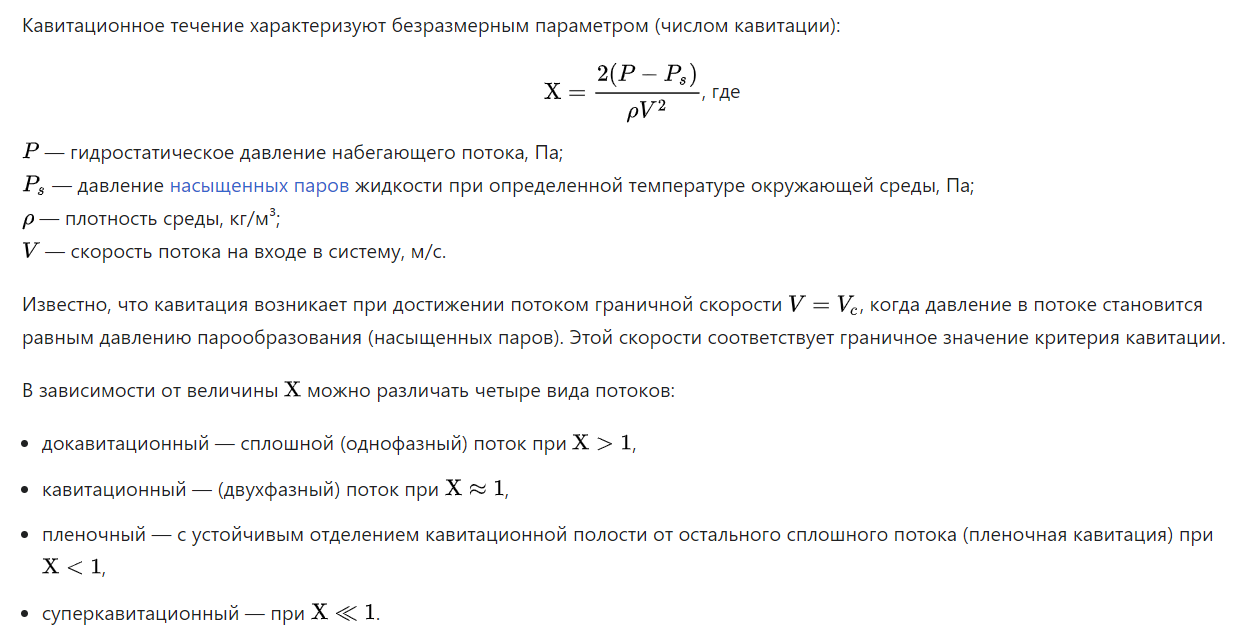
Вот я и вижу в формуле- чем меньше плотность среды, тем больше Х (сплошной однофазный поток при Х больше 1).   "УИ зависит от молекулярной массы выхлопа" - водород замечательно дополнит продукты сгорания, особенно (но не только) в качестве антипульсационной и антитемпературной завесы.

Наперстянка

Цитата: Верный Союзник с Окинавы от 22.08.2021 15:57:54
Цитата: Наперстянка от 22.08.2021 14:19:35Далее, водородный насос и антикавитационный фильтр может быть огромным, и не обязательно сложным,


Большие размеры увеличивают некоторые проблемы:

Большая сложность поддержания требуемой точности в таком масштабном изделии.

Большая цена брака изделия.

Неравномерные температуры. Внешний слой в контакте с криогеникой, внутренний нет. Полностью и равномерно охладить деталь сложно. Привет термическое расширение.

Банально большая масса деталей.

Для большой турбины насоса есть проблема в том, что кончики турбины развивают высокую скорость, из-за чего и  начинается кавитация и привет нагрев кончиков турбины. Собственно потому вместо 1 большого насоса ставят много маленьких и многоступенчато.

Собственно куча маленьких водородных насос, соединённая последовательно и синхронизированная являются причиной столь высокой сложности.




Кучу маленьких водородных насосов хороший конструктор заменит одним большим, где на множестве ступеней расположено по куче лопаток. Далее, сложность, брак - это все жаргон бракоделов и лентяев, например, таких, которые в свое время похоронили электронику.

Наперстянка

Цитата: Верный Союзник с Окинавы от 22.08.2021 15:57:54
Цитата: Наперстянка от 22.08.2021 14:19:35и вот там водород позволяет "развернуться" конструктору.


Конструктору чего?
В первую очередь КС и насосов сверхвысокого давления.

Наперстянка

Цитата: Верный Союзник с Окинавы от 22.08.2021 15:57:54
Цитата: Наперстянка от 22.08.2021 14:19:35особо это касается головки КС.


Не улавливаю.


Это  понятно, что хорошие идеи не всегда даются публике.

Старый

Цитата: Верный Союзник с Окинавы от 22.08.2021 16:48:34Плотность таки роляет.
Но в обратную сторону. Чем выше плотность тем больше шансов на возникновение кавитации.
1. Ангара - единственный в истории мировой космонавтики случай когда новая ракета по всем параметрам хуже старой. (с) Старый Ламер
2. Всё что связано с Ангарой подчинено единственной задаче - выкачать из бюджета и распилить как можно больше денег.
3. Ангара и Омск созданы друг для друга!.

opinion

Цитата: Старый от 22.08.2021 18:07:38
Цитата: Верный Союзник с Окинавы от 22.08.2021 16:48:34Плотность таки роляет.
Но в обратную сторону. Чем выше плотность тем больше шансов на возникновение кавитации.
Но плотность там в первой степени, а скорость - во второй. А она обратно пропорциональна плотности.
Это сообщение создано и распространено агентом матрицы